Project Perfect Mod Forums
:: Home :: Get Hosted :: PPM FAQ :: Forum FAQ :: Privacy Policy :: Search :: Memberlist :: Usergroups :: Register :: Profile :: Log in to check your private messages :: Log in ::


The time now is Wed Apr 29, 2026 11:08 am
All times are UTC + 0
my first tank
Moderators: Global Moderators, Media Hut Moderators, Red Alert 2 Moderators, Tiberian Sun Moderators
Post new topic   Reply to topic Page 1 of 1 [3 Posts] Mark the topic unread ::  View previous topic :: View next topic
Author Message
Nikademis Von Hisson
General


Joined: 05 Sep 2007
Location: Wilkes Barre PA

PostPosted: Sun May 23, 2010 7:34 am    Post subject:  my first tank Reply with quote  Mark this post and the followings unread

Ok, this is my first tank using 3D Max. It is suppose to be modeled after the Tiger Tank. Now, when I bring it over to a vxl the treads show up separated from the rest of the tank. Do I have to attach each individual piece as 1? And is there a way to bring it over in color to vxl program so it doesn't show up grey?

_________________
I am authorized to send out the TMP Studio, PM ME IF YOU WANT IT And check this out, these were sent to me for help with terrain and zdata help along with TMP Studio/Builder

http://www.ppmsite.com/forum/viewtopic.php?t=27714

Back to top
View user's profile Send private message Send e-mail Skype Account
Cranium
Defense Minister


Joined: 05 Dec 2009
Location: USA

PostPosted: Sun May 23, 2010 1:48 pm    Post subject: Reply with quote  Mark this post and the followings unread

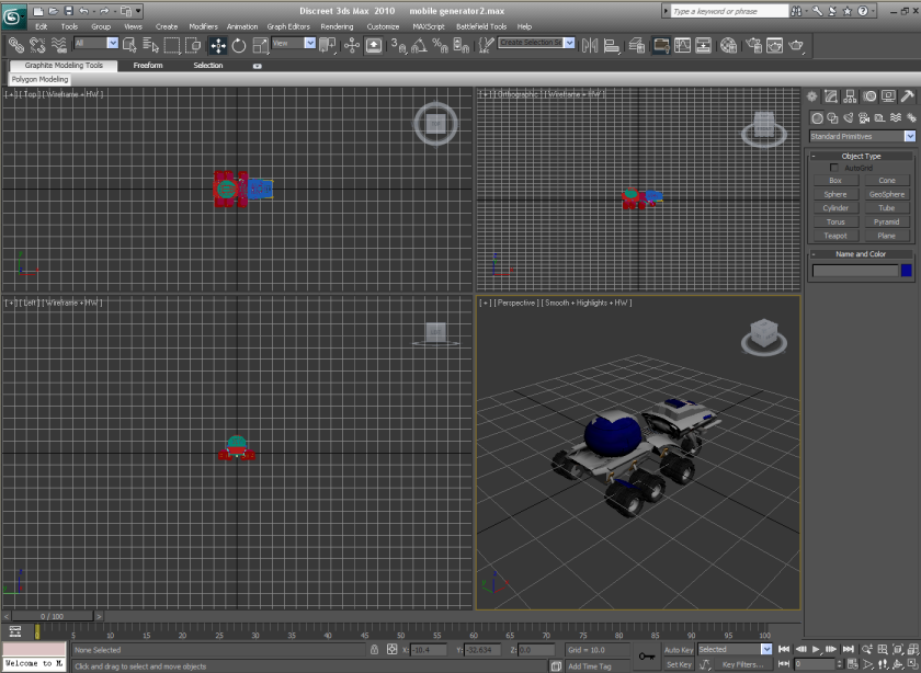
make sure the tank is properly aligned on the grid, and all axis are centered with grid, (Pic1 and 2) or parts of vehicle will appear out of place when importing into VxlEditor.

Also, I think I mentioned to you before, Make sure to have the .3ds file and all textures used on the vehicle placed in it's own folder. Make sure none of the textures have the same first 8 letters, So if you have say

greentank01.png and greentank02.png 3ds2vxl gets confused and defaults to some other color cause it only reads the first 8 letters/numbers of a texture. I'm pretty sure this is correct, but maybe someone else can clarify it.



Image4.png
 Description:
 Filesize:  114.84 KB
 Viewed:  1398 Time(s)

Image4.png



Image3.png
 Description:
 Filesize:  120.8 KB
 Viewed:  1398 Time(s)

Image3.png



_________________

The enemy shall be injected with toxic poison - Venom

Back to top
View user's profile Send private message Visit poster's website Skype Account
Nikademis Von Hisson
General


Joined: 05 Sep 2007
Location: Wilkes Barre PA

PostPosted: Sun May 23, 2010 1:58 pm    Post subject: my first tank Reply with quote  Mark this post and the followings unread

ok, ill check it out when I get back home. The tank isn't going to be green, I just hate the grey for posting up a pic. And yep i have the texture i want to use and the tank in its own folder, that makes my life a lot easier. thanks

_________________
I am authorized to send out the TMP Studio, PM ME IF YOU WANT IT And check this out, these were sent to me for help with terrain and zdata help along with TMP Studio/Builder

http://www.ppmsite.com/forum/viewtopic.php?t=27714

Back to top
View user's profile Send private message Send e-mail Skype Account
Display posts from previous:   
Post new topic   Reply to topic Page 1 of 1 [3 Posts] Mark the topic unread ::  View previous topic :: View next topic
 
Share on TwitterShare on FacebookShare on Google+Share on DiggShare on RedditShare on PInterestShare on Del.icio.usShare on Stumble Upon
You cannot post new topics in this forum
You cannot reply to topics in this forum
You cannot edit your posts in this forum
You cannot delete your posts in this forum
You cannot vote in polls in this forum
You cannot attach files in this forum
You can download files in this forum


Powered by phpBB © phpBB Group

[ Time: 0.2082s ][ Queries: 15 (0.0100s) ][ Debug on ]